Mappa Concettuale Energia Del Vento
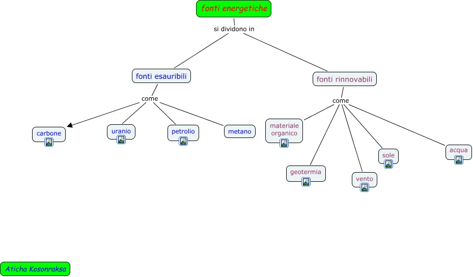
Mappa Energia Aticha Kosonraksa Mappa Concettuale

Mappe Per La Scuola Fonti Alternative Di Energia

Scelta E Installazione Delle Mini Turbine Eoliche Qualenergia It

Disegno Tecnico Tecnologicamente

Energia Eolica Studia Bene

Le Centrali Eoliche Wind Farm Educazionetecnica Dantect It


Energia E Certificazione

Mappa Concettuale Materia Materiale Per Scuola Media Materia Scienze

Le Mappe Mentali E Concettuali Andrea Minini
Tesi Supsi Ch 2238 1 Ld valutare con le mappe Pdf

Energia Sc Media Aiutodislessia Net

Pietre Educazionetecnica Dantect It

Metano Ed Energia Kyamysite

Rai Scuola Il Sole E L Energia Solare

Energia Sc Media Aiutodislessia Net

Aria Acqua Suolo Ed Energia Al Via I Nuovi Laboratori Per Le Classi Medie Dell Istituto S Giuseppe Del Caburlotto Remmondo
Ecosistema Ed Agroecosistema Lessons Blendspace

Mappa Concettuale Sull Energia Maestra Giulia

Le Mappe Mentali E Concettuali Andrea Minini

Erosione Fisica Eolica Vento Docsity

Mappe Concettuali Del Capitolo 4 Insolazione E Temperatura Di Geografia Fisica Comprendere Il Paesaggio Di Mcknight Piccin Docsity
Energia 1

Energia Rinnovabile Eolica Docsity

Anidridi Lezioni Di Scienze Mappe Concettuali Mappa

Mappa Concettuale L Energia Scuolissima Com

Fonti Di Energia Mappa Concettuale Energia Energia Eolica Mappe Concettuali

Mappe Mentali Concettuali Geografia Per Le Medie Matteo Salvo
Http Www Scuolamaglianodemarsi It Attachments Article 442 Sec 3 Sci lun Settsett Pdf

Energia Studia Bene
En Eolica Google Slides

Mappa Scienze Vento Dislessia Discalculia Disturbi Specifici Apprendimento Leggimi Al Contrario Asd

Mappa Concettuale Sull Energia Maestra Giulia

Combustibili Fossili Mappa Concettuale Combustibili Rinnovabili Energia Scaricare Png Disegno Png Trasparente Il Comportamento Umano Png Scaricare

Potenziale Educazionetecnica Dantect It

Le Mappe Per Studiare Lab Tic Unicam Sciapichetti

Energia Italia4all Scuola

15 Le Forme Di Energia Lezioni Di Scienze Energia Scuola Elementare
Energia Eolica Mappa Concettuale

Kitegen

Energia Rinnovabile Eolica Docsity

Mappe Tecnologicamente

Aid Pordenone Mappe Concettuali

Energia Eolica Wikipedia

Energia Sc Media Aiutodislessia Net
Cinemambiente It Wp Content Uploads 19 04 11 Pdf Energia Pdf

Le Fonti Rinnovabili Hub Campus

Studia Bene Impara A Studiare Meglio La Tecnologia Con Le Mappe Concettuali Pagina 3
Http Www Rse Web It Applications Webwork Site Rse Local Doc Rse Rse monografia eolico Rse Monografia Eolico Pdf

Mappa Concettuale Energie Alternative Scuolissima Com

Wind Power Energia Eolica Ppt Scaricare
Energia Eolica Mappa Concettuale Pdf Google Drive

Mappe Energia Fonti E Forme Di Energia Libro Di Scuola
Energia Mappa Concettuale

Mappe Per La Scuola Energia

Mappe Per La Scuola Il Vento

Mappe Per La Scuola Energia Eolica

Classmill L Energia

Energia Dal Vento Mappa Concettuale Per Tecnologia Scuola Media
Tecnologica Fonti Rinnovabili Energia Eolica

L Energia Elettrica Dal Vento By Editrice Alkes Issuu

Classe 3a Di Rocca San Giovanni Ppt Scaricare

Energia Sc Media Aiutodislessia Net
Http Icscastiglionemrcastilentibisenti Gov It Wp Content Uploads 18 03 Uda Il Sole Nel Forno Pdf

Energia In Il Libro Dell Anno

Mappe Concettuali Un Percorso Di Ricerca Sull Acqua Scientificando

Le Pale Eoliche Come Funzionano Energia Blog

Aliseo Group Energia Sempre Pulita Idroelettrico

Mappe Tecnologicamente

Classe 3a Di Rocca San Giovanni Ppt Scaricare

Studia Bene Impara A Studiare Meglio La Tecnologia Con Le Mappe Concettuali Pagina 3

Stefanotota Stefanototawordpress

Energia Sc Media Aiutodislessia Net

Materie Prime E Risorse Energetiche Lessons Blendspace
Tecnologica Fonti Rinnovabili Energia Eolica

Mappe Energia Fonti E Forme Di Energia Libro Di Scuola

Energia Eolica Wikipedia

Energia Eolica Wikipedia
Www Fire Italia Org Prova Wp Content Uploads 14 03 Impianti Eolici E Fotovoltaici Di Piccola lia Guida Tecnica Pdf

Energia Geotermica Classi 3 Youtube
Http Www Fire Italia Org Prova Wp Content Uploads 14 03 Impianti Eolici E Fotovoltaici Di Piccola lia Guida Tecnica Pdf

Il Sole

Mappe Concettuali

Energia Dai Rifiuti Educazionetecnica Dantect It
Http Www Scuolamaglianodemarsi It Attachments Article 442 Sec 3 Sci lun Settsett Pdf

Classe 3a Di Rocca San Giovanni Ppt Scaricare
Energia 2

Appunti Di Tecnologia Energia Nucleare Fissione Nucleare Fusione Nucleare Centrali Nucleari Vantaggi Svantaggi Produzione Pdf Download Gratuito

L Energia Idraulica

Autore Maria Rosaria Cavaliere Pdf Download Gratuito
Tecnologica Fonti Rinnovabili Energia Eolica

Le Fonti Energetiche Come Non Le Avete Mai Viste Le Origini Le Tipologie Ecc

Energia Sc Media Aiutodislessia Net

Mappa Glucidi Materiale Per Materia Scienze Livello Scuola Media

Generatori Eolici Quali Tipi Classificazione Funzionamento Design Turbine Sopravento E Sottovento Classi E Componenti Di Una Turbina Eolica Ad Asse Orizzontale O Verticale Kw Mw Consulente Energia Com

Mappa Concettuale Sull Argomento L Aria Come Esempio Di Argomento D Esame Terza Media Argomento L Aria Collegamen Mappe Concettuali Mappe College

Mappe Energia Fonti E Forme Di Energia Libro Di Scuola

Mappe Mentali Concettuali Geografia Per Le Medie Matteo Salvo

L Energia Siamo In Quinta

Mappe Concettuali E Riassunti Di Energia Materie Prime E Innovazione Mariani 19 Docsity
Http Centrostudinatura It Public2 Documenti 75 299 Pdf